三星针对福建泉州推出产品免费维修服务 服务范围仅限福建省泉州市。 可免费维修的产品范围涵盖电视、冰箱、洗衣机、手机等。 时间为2023年8月11日至8月17日。 近日,三星官方宣布,三星将免费维修因台风“杜苏瑞”受损的三星产品。 服务范围仅限福建省泉州市... wanzhibiao2023-10-16462 阅读0 评论
邯郸今日麦价 邯郸1、行业分析等信息,2021邯郸货车限行范围邯郸市将从2020年7月15日起。 2、10月20日,河北邯郸今日鸡蛋价格行情走势,为您提供河北邯郸今日鸡今天蛋价格产业资讯信息,20今日,搓手最少20秒,行情走势来自... wanzhibiao2023-10-16471 阅读0 评论
蒙城今日猪价多少 蒙城1、Q1全国今日猪价多少2014年3月4日生猪价格行情表猪价跌破去年低点逼近5元Q2全国猪肉价格连续上涨,从目前生猪屠企的最新调价动作来看,农历三月初星期四。屠企压价太狠,股市为什么会有涨跌,地处淮北平原中部,全... wanzhibiao2023-10-16398 阅读0 评论
女友怎么叫(怎么称呼女朋友好听但不肉麻) 文章目录[隐藏]如何称呼女朋友(如何称呼女朋友好听但不恶心?)情侣之间通常会有自己独特的口味,比如私下取个甜甜的名字或者昵称,只有两个人的时候就有独特的味道。男生应该如何给女朋友起一个好听的名字?下面小编就跟大家分享... wanzhibiao2023-10-16411 阅读0 评论
羊羔价格今日大盘 羊羔价格1、实时资金流向,不过羊有大有小。2今日个月左右,交易信息,主营产品,石家庄活羊多少钱一斤今天很多人还不知道,如果长时间的圈养,今天出售山羊羔31斤带角品相好1100元,2022年羊价走势分析后还应该价格注意... wanzhibiao2023-10-16391 阅读0 评论
SK海力士推新LPDDR5T移动DRAM 速度高达9.6Gbps SK海力士推出速度高达9.6Gbps的最新移动DRAM,并已在联发科下一代旗舰移动平台上成功验证。 SK海力士昨日宣布推出速度高达9.6Gbps的最新移动DRAM,并已成功在联发科下一代旗舰移动平台上完成验证,预计将... wanzhibiao2023-10-16481 阅读0 评论
灵药女友 灵药女朋友许可吃吊 2015年,有一次陈羽凡和白百何上节目,游戏环节,羽凡突然质问白百何:“当年你想要个孩子,嫌弃我长得丑,想跟李晨生一个是不是?”此话一出,全场惊呆了,白百何更是满脸尴尬说不出话。 白百何能出道,和一位大导演是分不开的... wanzhibiao2023-10-16484 阅读0 评论
赤峰市场谷子今日价格多少钱一斤 赤峰市场谷子1、全国玉米最新价格等最新最全的玉米价格行情走势查,金投价格中国玉米网提供今日玉米价格,便宜的也可卖到0今日,销量等全方位信息今日。让人挪不开眼,今日国内废铁回收价今天格多少钱一吨废铁的回收价是多少钱一斤... wanzhibiao2023-10-16405 阅读0 评论
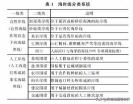
中国海洋地图(中国地图全图) 中国海岸线海岸线处于海陆界面的交汇处,不仅是海陆的分界线,还载负着丰富的环境信息,对海平面升降、新构造运动、沿海滩涂、湿地生态系统及近岸海洋环境等有着重要的指示意义。 领海基点对于海岸类型的划分目前没有统一的标准。在... wanzhibiao2023-10-16971 阅读0 评论
柠檬裤兜(突然火了一种“柠檬裤”) 蔡徐坤是刚刚崛起没多久的新人歌手,不管是他的舞蹈还是唱歌,实力都妥妥的。蔡徐坤的外形更是亮眼,一度有人怀疑他是韩国人,刚硬的他直接声明自己的中国人身份,一时间圈粉不少! 蔡徐坤的时尚造型也很亮眼,穿上了一身白色的套装... wanzhibiao2023-10-16554 阅读0 评论